Laboratory Facility & Equipment Use
Welcome to the State Key Laboratory in Marine Pollution (SKLMP) for performing experimental work. SKLMP laboratory facility and equipment is exclusively provided to our valued members for free of charge. For the new user, please follow the instructions for registration in following steps.
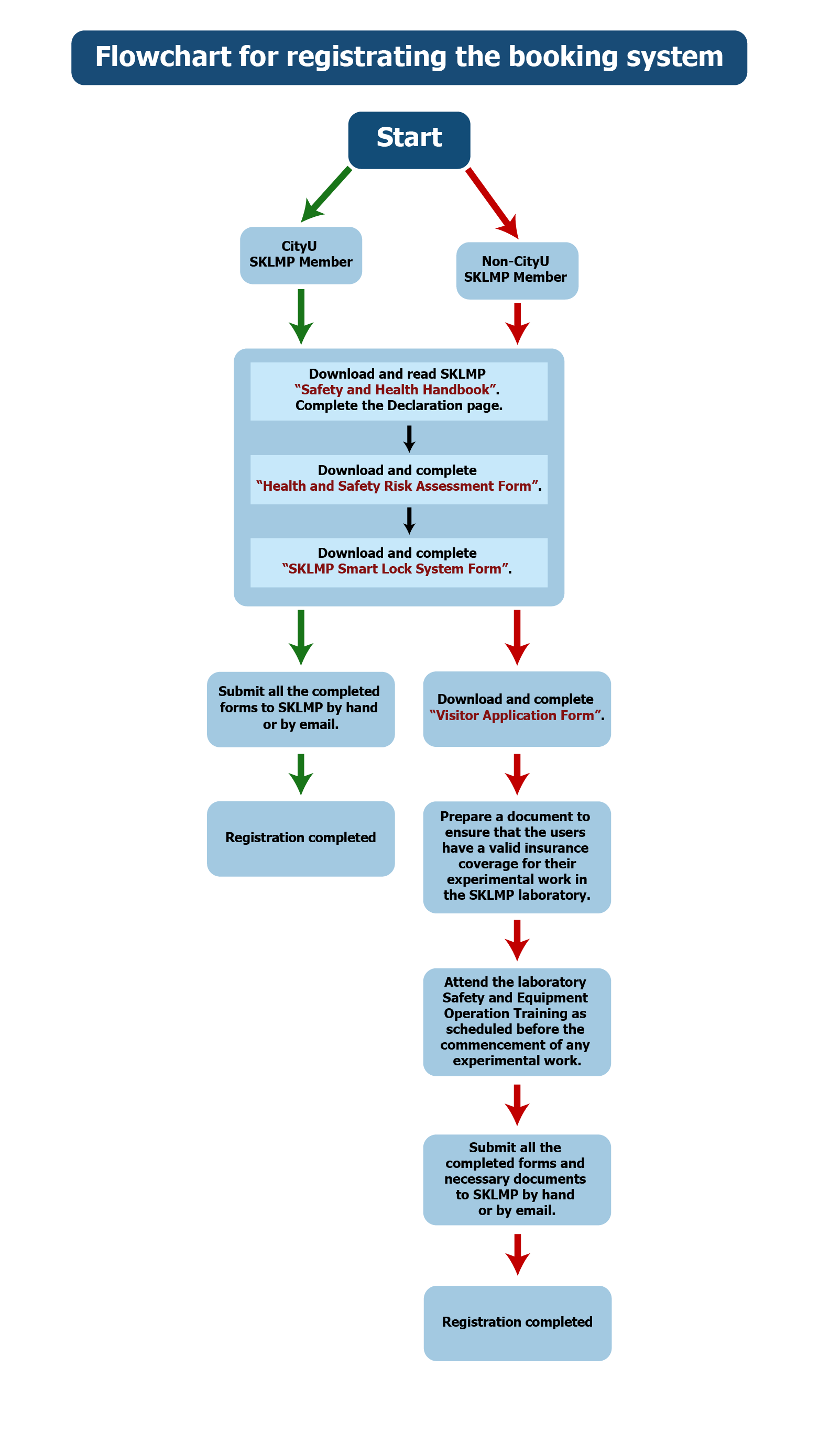
CityU SKLMP Member
- Download and read SKLMP 【Safety and Health Handbook】. Complete the Declaration page.
- Download and complete 【Health and Safety Risk Assessment Form】.
- Download and complete 【Registration Form for Smart Lock & Equipment Booking System】.
- Submit all the completed forms to SKLMP by hand or by email.
Non-CityU SKLMP Member
- Download and read SKLMP 【Safety and Health Handbook】. Complete the Declaration page.
- Download and complete 【Health and Safety Risk Assessment Form】.
- Download and complete 【Registration Form for Smart Lock & Equipment Booking System】.
- Download and complete 【Visitor Application Form】.
- Prepare a document to ensure that the users have a valid insurance coverage for their experimental work in the SKLMP laboratory.
- Attend the laboratory Safety and Equipment Operation Training as scheduled before the commencement of any experimental work.
- Submit all the completed forms and necessary documents to SKLMP by hand or by email.

Equipment
Reservation
Welcome to SKLMP laboratory facility and equipment online
booking system for performing experimental work. Registered users can
reserve laboratory equipment through the Online Booking System. To make
a reservation, please click HERE.
| For enquiries, please contact our Scientific Officer Dr. Jiajun
Wu: Phone: +852 3442 9439 Email: jiajunwu@cityu.edu.hk |