About NPMM

Introduction

The establishment of the Hong Kong Branch of National Precious Metals Material Engineering Research Center (NPMM) at City University of Hong Kong (CityU) was approved by the Ministry of Science and Technology (MOST) of the People’s Republic of China in November 2015. The core objective of setting up the branch is to strengthen the national center’s overall capacity by developing the research of precious metals and nanomaterials, as well as the relevant devices.

Precious metal elements (gold, silver, platinum, palladium, rhodium, iridium, osmium and ruthenium) because of the particularity of atomic structure, showed excellent physical and chemical properties (such as high temperature oxidation resistance and corrosion resistance), electrical properties (excellent electrical conductivity, high temperature thermoelectric performance and stable temperature coefficient of resistance, etc.), high catalytic activity, strong coordination ability and therefore have a wide use in industry and are closely related to the development of modern high-tech.

NPMM positions itself to carry out fundamental and applied research to develop new precious metallic materials and upgrade conventional precious metallic materials and to fulfill the need of precious materials for the development of national economy, high-tech industrial development and national defense.

HONG KONG BRANCH OF NATIONAL PRECIOUS METALS MATERIAL ENGINEERING RESEARCH CENTER (NPMM)

Mission

  1. To build the branch into a strategic and complementary partner of the CNERC for Precious Metals and a strategic base to perform high-level research, gather and train first-class scientists, and carry out academic exchanges;
  2. To make systematic, internationally influential, and creative achievements in the study of vital fundamental theories of developing precious metals and nanomaterials;
  3. To reach advanced international standards in the design, preparation, characterization and device of precious metals and nanomaterials;
  4. To build a robust research team composed of internationally leading scientists and influential young experts; and
  5. To obtain essential outcomes in the fundamental and applied research of precious metals and nanomaterials for the national economy by making breakthroughs in technology transfer.

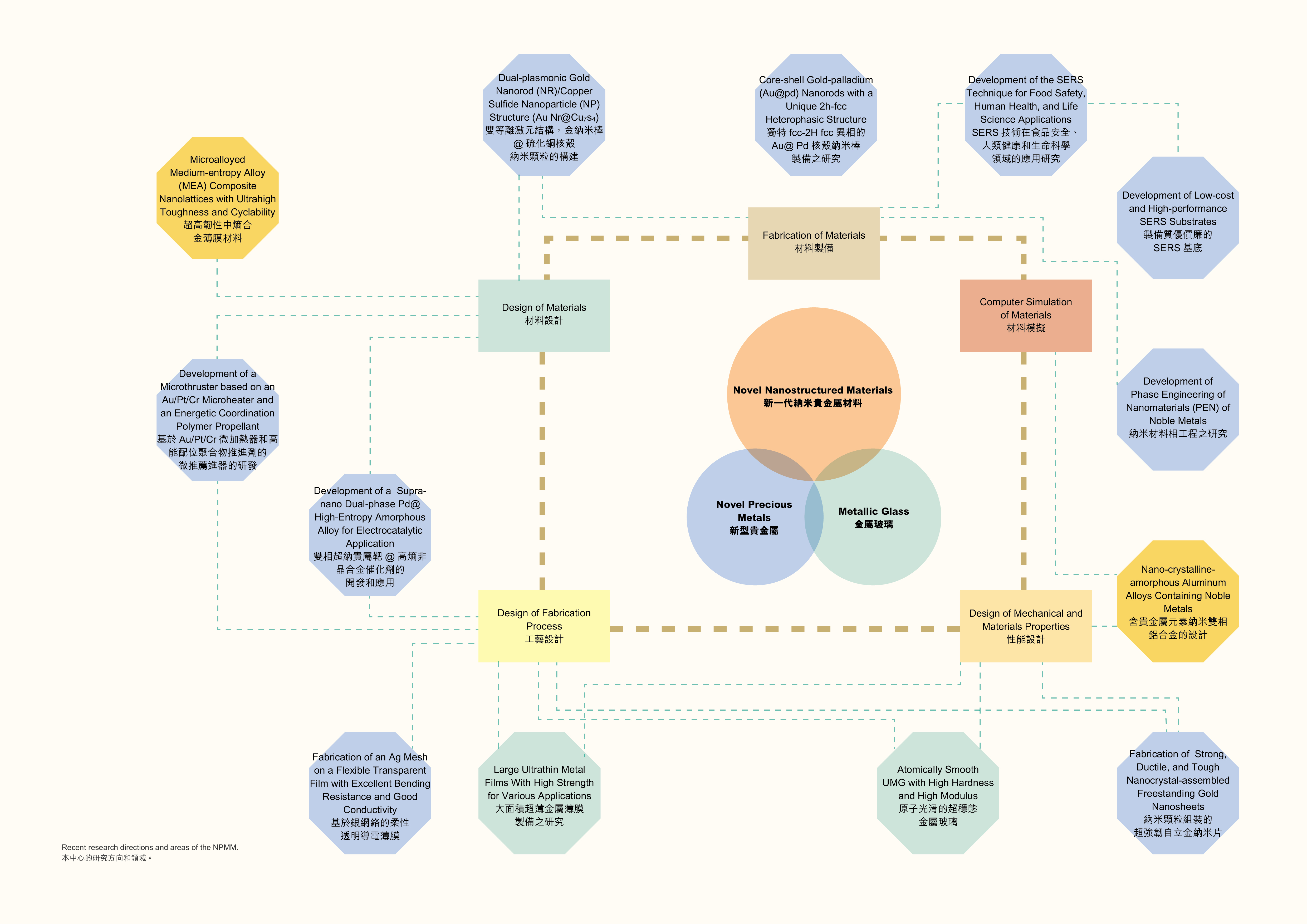
Major Research Directions

The forefront and trends of materials field - carries out fundamental research and strives to gain research breakthrough in the fabrication, characterization and device applications of precious metal-based structural and functional nanomaterials.

The nation’s significant demand for energy and biomedical materials - develops applied fundamental research and strives to achieve the technology transfer that serves the progress of science and technology development of enterprises.

 Major Research Areas

  • Novel Nanostructured Materials
  • Novel Precious Metals
  • Metallic Glass

We use cookies to ensure you get the best experience on our website.

More Information